详情内容
逗逗掌门是一款武侠题材的文字养成角色扮类手游,玩家可以通过各种方法来强化角色,并体验各种奇遇和剧情,小编准备的游戏是内置菜单功能的版本,非常适合新手玩家开荒,无限资源、无敌模式、免广告等功能都在等你来体验哦!
逗逗掌门是一个古代剧情的武侠放置游戏玩法,资源采集,放置挂机轻松休闲躺着闯荡江湖,随时收菜。
1、玩家可以自己选择不同的门派定位偏向(刚,衡,猛,疗,控),这里的一切都由你自己决定。
2、玩家可以在冒险中招募各种弟子或客卿作为一同闯荡江湖的伙伴。
3、游戏数值坡度很高,动不动以亿计算(小心我的小心肝儿受不了,,,)
4、门派建筑提升实力超多,还有八家钱庄任你收割。
1、游戏中数值成长幅度很大,相邻关卡之间的收益会相差很多,所以尽可能在高关卡处挂机,并且通过关卡都会获得丰富的奖励,须合理使用。
2、角色成长数值幅度也很大,适当的给角色一点资源可以提高很大提升,但是如果认为只需将所有资源都灌注给最强角色便可冲关无忧,那您可以尽管尝试) 。
3、注意弟子之间的搭配和站位。
4、不是所有的传奇弟子(客卿)都值得培养,不是所有的传说弟子都该放弃治疗,具体请自行研究。
1. 在江湖中进行精彩的搏杀,提升自己的实力,可获得无限战力加成;
2. 强大的实力建立在勤奋的练功、招募的弟子及各种机缘上。权衡取舍提升自己吧!
3. 玩家可以尝试不同的游戏玩法,为您带来诸多技能搭配和弟子组合;
4. 文字为主的趣味游戏内容,内容丰富;
5. 超多的关卡待您探索。
1、清新可爱的游戏画面,精致细腻的生动人物形象,等你探索浩瀚的文字世界。
2、简单易上手的游戏玩法,玩家只需点击屏幕即可开始战斗;
3、还是非常好玩的,但是唯一一点就是容易两极分化,喜欢文字的更喜欢;
一、角色篇
游戏刚开场只有主角一人(也即是掌门),毅然坚守门派初心,欲扬门派旧日雄风,起初你看到主角的资质仅为低级,这不能怪主角啊,只能怪“祠堂”等级太低缘故,等攒了钱升级祠堂即可快速提升资历。而其他角色,可能为弟子,也可能为同盟势力客卿,可由招募获得(别看这些弟子资质刚出来就顶过了师傅,到头来姜还是老的辣,靠的是厚积薄发)。

职业定位

进阶要点
首先要知道,不同职业定位三维成长幅度是不同的,每个定位需要的主属性有差别,所以在选择要培养哪个角色时,除了资质以外,还要看他的技能是不是团队所需的,以及他的进阶方向是不是和主属性相近,还有成长幅度情况,每个职业定位需要发挥好各自特长。
一般 定位为“刚”的角色有闪避、减伤、气血 方向的属性成长为最佳;
定位为“衡”的角色需要看把他当作什么来使用,放前排则偏向“刚”,放后排则偏向“猛”;
定位为“猛”的角色一般放在后排(也有例外,有攻击回血技能的也可进行持久战,可以放前排),有暴率、爆伤者为最佳,有攻击者为次佳,命中一般不需要太多,装备即可弥补;
定位为“疗”的角色,由于技能回血值与攻击力相关,所以提升攻击力为最佳,而回血没有暴击概念,所以相对来说暴击率、爆伤则并不怎么需要,所以保命属性的生命、防御提升为次佳;
定位为“控”的角色,还是偏向于输出和生存的均衡型,依角色技能情况判断是否培养。
升星要点
不同资历角色的升星难度不同,升星是按照三维百分比进行提升的,一般不建议升低资历弟子,毕竟消耗的是元宝。
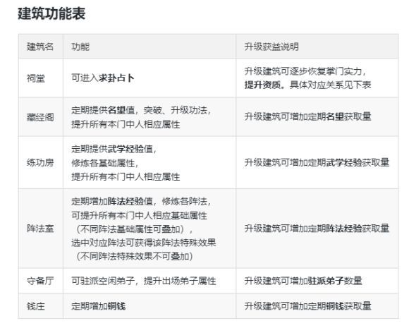
二、建筑篇
建筑是本游戏中对门派提升非常重要的部分,不同建筑给予不同类型的功效,且建筑等级越高,收益也越大,当前有如下建筑类型:

三、装备篇
目前有九种装备,分别为 武器、头饰、上衣、下装、护腕、项链、戒指、宝器、坐骑,都可通过挂机打怪掉落(5%掉率),Boss挑战,通关奖励三个渠道获取装备,其中,通过Boss挑战获取的装备品质在同阶段里面是最好的,通关奖励其次,挂机掉落装备品质最低。所以当挑战Boss胜利,获取高阶段装备后,优先给最需要的角色。
- 装备强化
消耗强化石,可通过铜钱商店进行购买。强化装备可提升基础属性。
- 装备精炼
消耗精炼石,可通过铜钱商店进行购买。精炼装备可提升特殊属性,如暴击率等,部分装备目前没有特殊属性。
- 背包内的装备
出售:将装备兑换为铜钱,强化、精炼的装备 在新版本后将不允许出售(警告:当前版本还是出售掉的!!)
熔炼:有概率直接消失或转为同级别其它装备、极低概率直接升级装备(最高品质装备无法再提升)。强化、精炼过的装备会退回一半的强化石和精炼石。
四、功法篇

最新更新游戏换一换
热门专题推荐MORE +