详情内容
像素三国单机版是一款像素风格地此策略冒险类游戏。玩家在游戏中将成为一位三国时期地人物,起初你可以自由设计自己角色外观,能学习各种技能,打造专属地技能连招。合理地技能组合可以实现更大效果,更加轻松地完成战斗,最终成为称霸三国时期地霸主。喜欢三国游戏的玩家快来下载游玩吧!
1、武将
目前开放了10位武将,加上主角自己一共是11个,除了吕布只能在通天塔内获得,其他都可以在宝箱中获取。每个武将都有各自的特色,会自带5个初始的技能。
属性:界面一目了然,是武将的基础数据,这里的伤害是物理伤害,法伤是魔法伤害,法防是魔法防御,防御是物理防御,速度是回合对战中先后手顺序,自然是越高的越快了。
资质:武将的资质都各不相同,不同的初始资质表示武将的位置有区别。
技能:根据能不能释放分为主动技能和被动技能,武将初始都带有5个技能。
主动技能有输出的,也有挂buff、回血的,其中输出类的技能类型分为物理技能和法术技能。
被动技能也是五花八门,部分技能有普通和高级的区分,除了武将固定的一些被动,在升星后会解锁剩下5个被动技能槽,注意是被动。
暴击分为物理暴击和法术暴击,物理技能可以触发物理暴击,法术技能触发法术暴击。
进击:物理技能触发,触发后会进行一次普通攻击。
连击:普通攻击后再次执行一次普通攻击,可以套娃。物理系最爱。
法连:使用法术技能后再一次释放该法术技能。
格挡率:抵消一次普攻伤害或者一段物理技能伤害(独立概率)。
法术闪避率:抵消一段法术技能伤害(独立概率)。
同一个被动技能的效果不能叠加!!!
2、布阵
没什么好说的,最多可以上五个人,主角必须上阵,我是主角!主角!!!
3、阵法
一种增加属性的东西。初看很懵逼,再看更懵逼。
先看左上角的阵图切换,目前有五种阵图,具体效果各不相同,游戏内都有说明。

右边一个5X5的方格就是阵图本图了,看起来很懵逼,别急,我们点进左下的宝石购买,可以消费了
宝石分5个等级,别慌,先把兑换码用完,把赠送的宝石碎片花完(这里逼死强迫症患者),然后我们点进合成界面,你会发现,这不俄罗斯方块嘛,一级宝石,话不多说,直接开始合成,可以发现一级宝石由5个色块构成,合成后的二级宝石由4个色块构成,那么最高级的五级宝石是几个色块呢?
一直合成到不能合成后,我们可以进行镶嵌了,拖动进阵图就完成了,是不是很简单?色块的数量对应了阵图基础属性的加成。
第五个属性的数量,指的是阵图里宝石的数量,自然塞满25个五级宝石可以获得最大收益了。
第六个属性的满,指的是阵图是否被色块填满,如果填满了就会获得加成。

宝石购买有个小技巧,不要直接买五级宝石,而是去买四级宝石先填满阵图,后面再去合成五级宝石。萌新刚开局一定先填满阵图,这个阵图给的属性是很高的。
4、法宝
法宝的解锁和碎片也是通过箱子获取的。佩戴法宝后可以获得对应法宝带来的属性,个人钟爱加连击和暴击的法宝。
法宝的总加成,最新的更新已经实装了,让你更肉输出更高

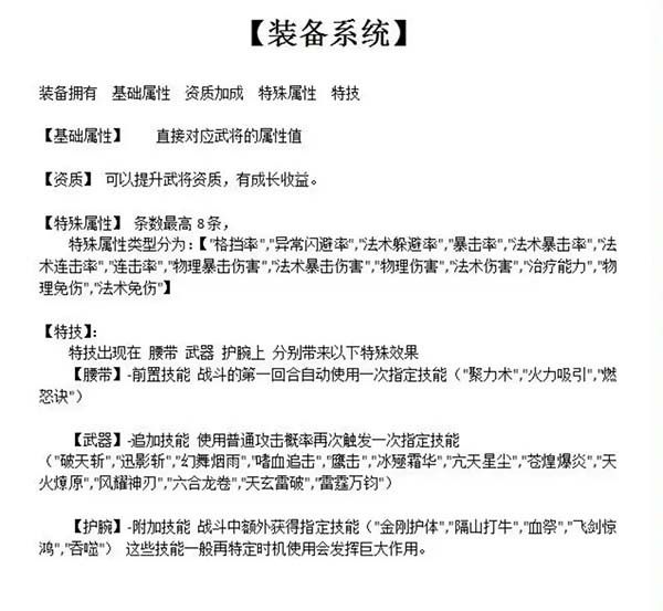
5、装备
万恶之源,靠近就会不幸。

装备的强化是随意的,强化消耗金币,强化等级不超过人物等级(主页面左上角那个)。装备的强化可以随意撤回,所以强化是随意的(复读)。
洗练:吃钻石大户,可以提升装备的属性,为装备带来特殊属性和技能,最高品质为逆天。
其中武器、腰带、护腕可以洗出特技,具体可以参考图片:

我重复一下,别上头,没有洗练的装备依然可以愉悦的过图,沉迷于洗练只会让你一贫如洗!
洗练最好在完全熟悉游戏后进行!!!
6、将魂
过完新手引导的你还记得它的位置吗?

将魂使用海量金币进行升级,可以提供高额的属性加成,每十级将魂提供的属性会增加一大截,对应的金币消耗也会增加一大截。
目前上限为300级。
7、副本
每日副本有金币副本和钻石副本,内容都是在15个回合内打一个木桩,每日可以挑战4次,可以扫荡。
金币副本每次最高1000W金币,钻石副本每次最高3000钻石。
物理系在每日副本里很舒服,我个人用带撕裂被动的主角,黄忠,吕布,鲍三娘,赵云,轻松拿捏最高奖励。
通天塔:俗称爬塔,吕布唯一指定获取地点。
一周目有20层,10周目前每层奖励2000钻石(我们要发财啦!)10周目后每层奖励3000钻石
每战胜一层可以增加1%的放置奖励,尽量先100%,再200%,增加钻石产出。
放置奖励最高攒480分钟,现在金币奖励提升,经验奖励巨幅提升
8、活动中心
每日活跃奖励。
游戏在熟悉后可以提升的飞快,因为物资大多都来源于宝箱,而宝箱大多通过闯关获得,现在又可以跳关,所以资源获取真的很快很快。
所以不用羡慕老玩家的进度,随随便便都能超他。
1、采用像素的画面设计,带来视觉上的复古体验感。
2、游戏的自由度高,自由探索三国世界,提升势力。
3、多样的模式供你挑战,不同模式不同的乐趣,满足不同玩家需求。
1、游戏的操作简单,点击就能战斗,快速上手游玩。
2、丰富的关卡供你挑战,不同的关卡就是不同的战斗体验。
3、三国时期的各种武将都能收入你的麾下,打造自己的专属团队。
同类内容
最新更新游戏换一换
热门专题推荐MORE +